
Vt Commodore Ignition Wiring Diagram, Complete Wiring Diagrams For Holden Commodore VT, VX, VY, VZ, VE, VF, 5.36 MB, 03:54, 32,796, John Amahle, 2018-08-01T19:37:41.000000Z, 19, Vt Commodore Ignition Wiring Diagram, to-ja-to-ty-to-my-to-nasz-swiat.blogspot.com, 1272 x 1800, jpeg, bcm pcm 12j swiat nasz, 20, vt-commodore-ignition-wiring-diagram, Anime Arts
Cub cadet starter solenoid wiring diagram source: Cub cadet starter solenoid wiring diagram source: Read electrical wiring diagrams from unfavorable to positive and redraw the signal being a straight collection. All circuits are usually the same :
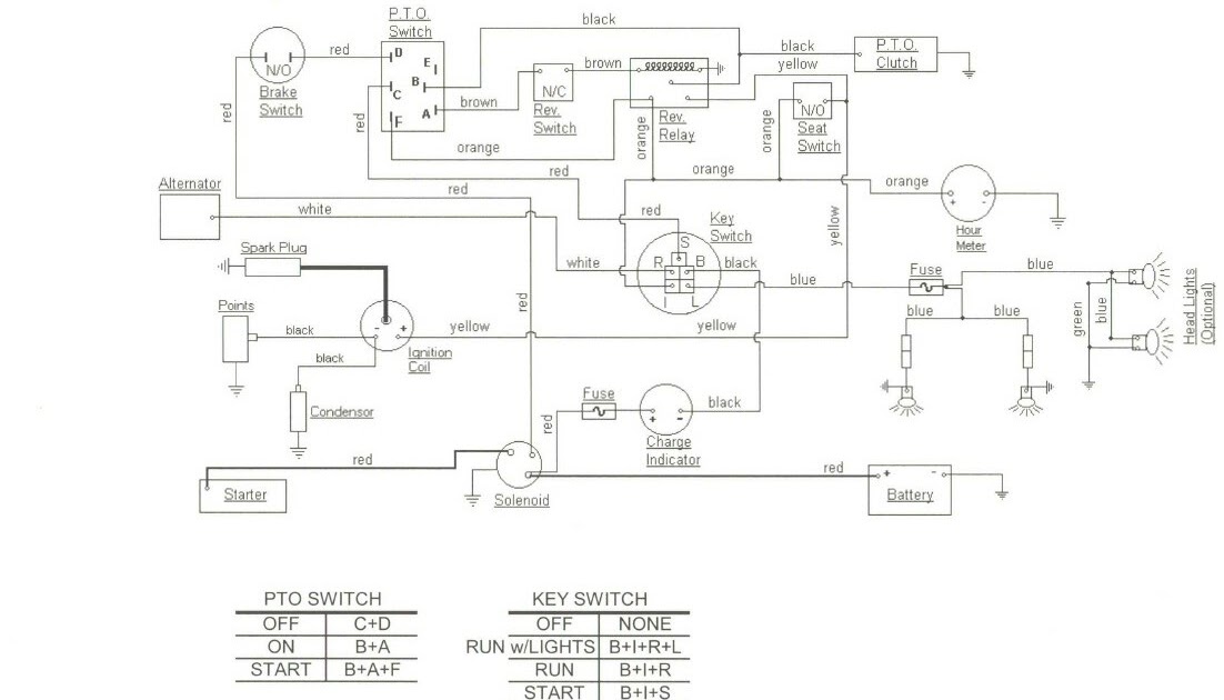
1650 wiring harness ih cub cadet tractors (gt) please patronize our sponsors! If you would like to help maintain this site & enhance it, feel free to donate whatever amount you would like to! Only cub cadets > cub cadets > ih cub cadet tractors (gt) 1650 wiring harness user name: Cub cadet 1650, 2050067u, 2050070u, 2050670u parts. To view the parts diagram, please login or sign up. Or use the guest login. Cub cadet 1650 wiring diagram source: Read 2004 silverado power window wiring diagram collection. Read electrical wiring diagrams from bad to positive plus redraw the circuit like a straight line.
Cub Cadet 1650 Wiring Diagram

Wiring Diagram For Cub Cadet 1650 | schematic and wiring diagram
Cub Cadet 1650 Wiring Diagram

Cadet Rzt Cub Cadet Wiring Schematic : Cub cadet 1650 wiring diagram for your needs.

Cub Cadet 1650 Wiring Diagram - diagram wiring power amp
Cub Cadet 1650 Wiring Diagram

Cub Cadet FAQ
2C64 Cub Cadet 1650 Wiring Harness | Wiring Resources

MTD 13AO616G190 LT-1650 (2000) Parts Diagram for Electrical
